我院雷昌蛟教授发表国家社科基金重大项目阶段性研究成果
作者:
编辑:江雨恬 杨岚
来源:
发布时间:2025-09-08 08:00:00
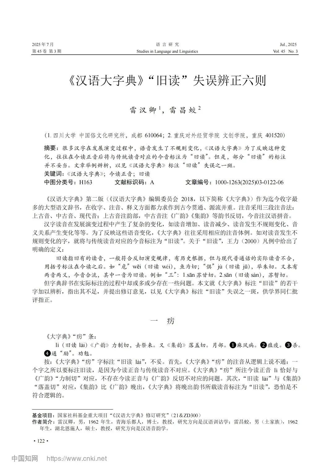
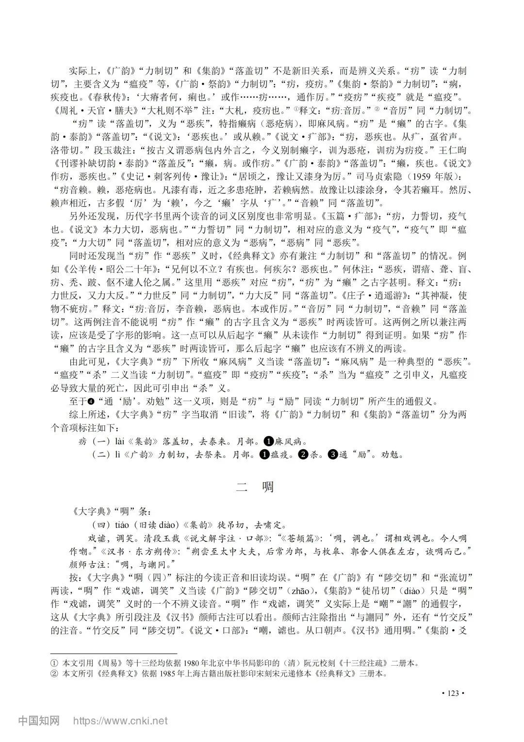
近日,9428cn太阳集团古天乐的雷昌蛟教授与四川大学雷汉卿教授的研究论文《〈汉语大字典〉“旧读”失误辨正六则》,在期刊《语言研究》2025年第45卷第3期正式发表。该论文是国家社科基金重大项目“《汉语大字典》修订研究”的重要阶段性成果。
《汉语大字典》作为我国收字最多的大型语文辞书,其注音的准确性对学界研究与日常使用意义重大。雷昌蛟教授团队聚焦字典中“旧读”标注的疏漏,以“疠”“啁”“禜”“宁”“往”“通”六个汉字为核心案例,从音韵学、训诂学角度深入辨析,指出当前标注中存在的逻辑矛盾与依据缺失问题,并结合《广韵》《集韵》等传统韵书及经典文献,提出科学的修订方案,为《汉语大字典》的完善提供了关键学术参考,也展现了我院教师在语言文字研究领域的扎实功底与前沿视野。
此次成果的发表,既是雷昌蛟教授个人学术能力的重要体现,也是我院学科建设与科研实力提升的有力证明。未来,9428cn太阳集团古天乐将持续支持教师开展高水平学术研究,为推动语言文化领域的创新发展贡献更多力量!






(图为雷昌蛟教授研究成果)

